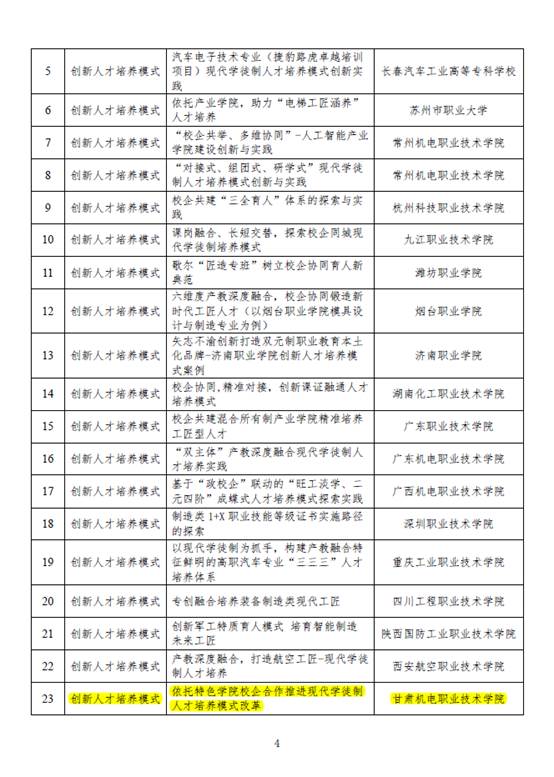
2021年12月,机械行业职业教育产教融合校企合作典型案例遴选结果公布,电气工程学院主导申报的《依托特色学院校企合作推进现代学徒制人才培养模式改革》案例入选优秀案例名单。
本次案例遴选由机械工业教育发展中心和全国机械职业教育教学指导委员会组织,旨在鼓励大胆探索、务实创新,形成一批可复制、可推广的典型经验和案例,发挥示范引领作用,提升职业教育服务装备制造业高质量发展的能力。本次遴选共有115项案例入围,其中十佳案例10项,优秀案例105项。
优秀案例《依托特色学院校企合作推进现代学徒制人才培养模式改革》来自电气自动化技术专业群“双高”建设项目。案例介绍了电气自动化技术、电梯工程技术专业与华天科技集团、上海日立电梯有限公司开展的五位一体协同育人平台的实践,是学院双高专业群建设的最新成果。
案例的成功入选,是对电气工程学院双高专业群人才培养模式创新和校企合作育人机制改革的充分肯定。电气工程学院将继续立足“双高”建设,聚焦区域高端产业和产业高端,深化育人机制创新和校企合作改革,持续推进典型经验与优秀成果的沉淀、总结、推广,为服务国家战略、融入区域发展、引领高职教育改革发展贡献更多力量。


